
周末下班,市集是不少市民失业文娱的好行止。但破费者若失慎在市集滑倒,由此产生的耗费又将奈哪里理?
近日,深圳市民王人女士向南都·湾财社反馈称,2月22日晚,她在深圳宝安大悦城一间名为PARTRYDAY MEGA的“绽开超乐场”内带两个小孩破费,在归拢企业旗下的GULU购买饮品后,因保洁东说念主员打扫卫生致大地湿滑而跌倒,形成肋骨前端骨折。开始,商家示意愿为此事郑重,但在王人女士建议约1.5万元的抵偿时,商家却“改口”了。
对此,干系商家复兴南都·湾财社记者称,事发位置自己开荒有“着重台阶”的安全领导,本次滑倒属多重身分所致。事发后,公司永恒以负包袱格调对待,第一技艺随同破费者前去病院就诊并支付前期医疗用度,并示意愿根据干系法律规章抵破费者进行抵偿(约为1800元),并在此基础上进行3000元的东说念主说念倡导补偿。
据了解,两边当今就抵偿有筹办已杀青一致。
打扫卫生大地湿滑,破费者摔伤,抵偿金额产生不合
王人女士称, 2月22日晚,她在深圳市宝安大悦城五楼PARTYDAY内带小孩玩。晚10点傍边,她在店内购买饮品后经常行交运滑倒在地。她发现,天然距离打烊仍有半小时,但商户保洁一经运转拖地打扫卫生,更进攻的是,保洁责任主说念主员在打扫卫生后未舍弃任何警示牌,这才导致她未防备到大地的湿滑而颠仆。
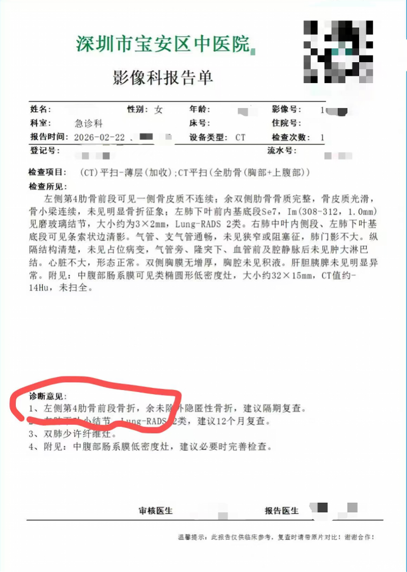
随后,王人女士被送往宝安中病院。经病院检讨,王人女士被确诊为左侧第四根肋骨前端骨折。 医师会诊后奉告:她至少需要60天的复原期。
“此次受伤一经严重影响到了我的个东说念主生存及日常起居,躺下、起身均需家东说念主协助。” 王人女士称,“由于我照旧两个孩子的姆妈,摔伤后我也富足无法对孩子进行关爱。”
事发后,商户明确示意将承担包袱,然而,在波及到抵偿时,商家的格调却有了“精巧”的编削。
王人女士示意,根据医师的建议,并依据法律已有判例的抵偿表率,她建议,合理的抵偿表率应包括30天的照应费、60天的养分费以及8000元的精神损伤劝慰金,整个15500元。
而王人女士称,事发后,商家一运转将抵偿事宜一王人推给保障公司,而保障公司给出的理赔有筹办仅包括7天的照应费和15天的养分费,在此基础上,商家愿相当支付1500元动作东说念主说念倡导补偿(后擢升为3000元)。
就上述抵偿具体有筹办,南都·湾财社记者尝试磋磨该商家。干系责任主说念主员称,公司依据干系法律规章,并统一保障公司意见,米兰体育建议了相应的抵偿有筹办。
据官网,PARTYDAY绽开超乐场是一个新式城市空洞文娱体,将“绽开+文娱+科技”合理统一,坚握立异想维将传统乐土赋能成为多元业态的“新物种”。
而根据团购平台,位于深圳宝安大悦城的PARTYDAY MEGA,主打标签包括团建基地、诞辰派对、研学基地等。
价钱方面,团购平台裸露,深圳大悦城PARTYDAY MEGA有多种团购价,其中责任日和节沐日亲子单场次(4小时)的价钱分辨为287元和314元。
讼师:保障理赔表率不成替代法定抵偿表率
对此,王人女士示意,我方那时是经常在商家运营区域行走,是商家安排打扫卫生,却莫得立“着重肠滑”的警示牌,令我方残酷了大地的湿滑,这才失慎跌倒。因此,商家不应澌灭其包袱,更不应将保障赔付的上限动作其抵偿包袱的上限。
而PARTYDAY干系郑重东说念主则告诉南都·湾财社记者,公司已主动垫付前期医疗用度,且公司振奋在照章赔付医疗费、误工费、照应费、养分费的基础上,相当一次性补偿3000元动作慰问金,以抒发公司的歉意与善意。
对于精神耗费抵偿,该郑重东说念主示意,精神损伤劝慰金根据伤残等第及纰缪进程信赖,未组成伤残的情况下,照章不援手或仅援手极小额度的精神劝慰。
对此,广东合邦讼师事务所肖锦阳讼师示意,商户因大地湿滑未舍弃警示秀美,属于典型的安全保障义务履行要紧纰谬。根据《中华东说念主民共和国民法典》第一千一百九十八条:宾馆、市集、餐馆等计较阵势的计较者、管制者,未尽到安全保障义务形成他东说念主损伤的,应当承担侵权包袱。本案中,商户对大地湿滑这一成功安全隐患,未承袭任何警示、防护行为,是导致损伤发生的独一成功原因,且无左证阐明破费者存在纰缪,故容或担全责。
至于赔付,肖锦阳称,统一《中华东说念主民共和国民法典》《最妙手民法院对于审理东说念主身损伤抵偿案件适用法律多少问题的解释》,本案中王人女士可倡导的抵偿技俩包括医疗费、误工费、照应费、养分费、精神损伤劝慰金,若有就医交通费、果决费等本色支拨,亦可一并倡导,具体统一深圳地区表率及王法实践,王人女士建议的15500 元抵偿倡导具有充分的事实和法律依据,保障公司及商户的理赔有筹办较着低于法定表率。
肖锦阳示意,保障公司的理赔表率不成替代法定抵偿表率,商户的“东说念主说念倡导补偿”也不成抵消其法界说务,王人女士有权条款商户按法定表率足额抵偿。肖锦阳建议,计较者应坚守安全保障法界说务,健全安全管制与隐患排查机制,表率职业操作历程,强化职工安全培训,事故后主动担责照章赔付,全面驻防计较风险,切实保障破费者东说念主身财产职权。
(文中受访者为假名)
END




备案号: